MENU UTAMA
Tentang
Profil Perusahaan
Visi dan Misi
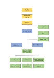
Struktur Organisasi
Legalitas Perusahaan
Produk
Tabungan
Deposito
Pembiayaan
Layanan
Info
Nisbah
Berita & kegiatan
Pengaduan Nasabah
Laporan Tata Kelola
Perhitungan Pembiayaan
Laporan Tahunan
Publikasi
Kantor Pusat
0778 - 424 550
STRUKTUR ORGANISASI
Open chat
Powered by
Joinchat
Assalamualaikum !!
hubungi kami lebih lanjut untuk informasi menarik